Toggle navigation
Home
Code of Conduct
Setup
Episodes
Input File Format
Calculating Genotype Probabilities
Special covariates for the X chromosome
Performing a genome scan
Performing a permutation test
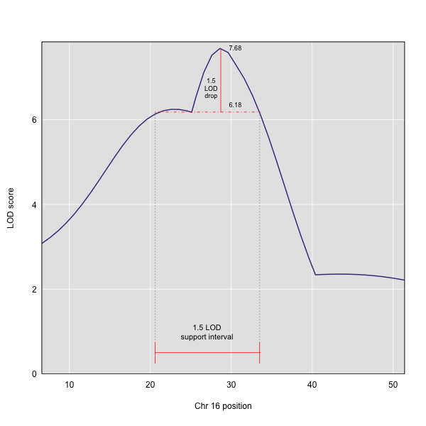
Finding LOD peaks
Calculating A Kinship Matrix
Performing a genome scan with a linear mixed model
Performing a genome scan with binary traits
Estimated QTL effects
SNP association mapping
QTL analysis in Diversity Outbred Mice
All in one page (Beta)
Extras
Reference
About
Discussion
Figures
Instructor Notes
License
Improve this page
Quantitative Trait Mapping
: Figures